英国·威廉希尔(WilliamHill)中文官方网站
海大首页
网上服务大厅
首页
书院概况
书院简介
院徽标识
机构设置
书院团队
williamhill英国官网
通知公告
党团建设
党建工作
团学工作
社区生活
书院讲坛
乘风榜样
活动预告
书院服务
心理健康
就业指导
勤工助学
资料表格下载
当前位置:
首页
>>
书院服务
>>
资料表格下载
>> 正文
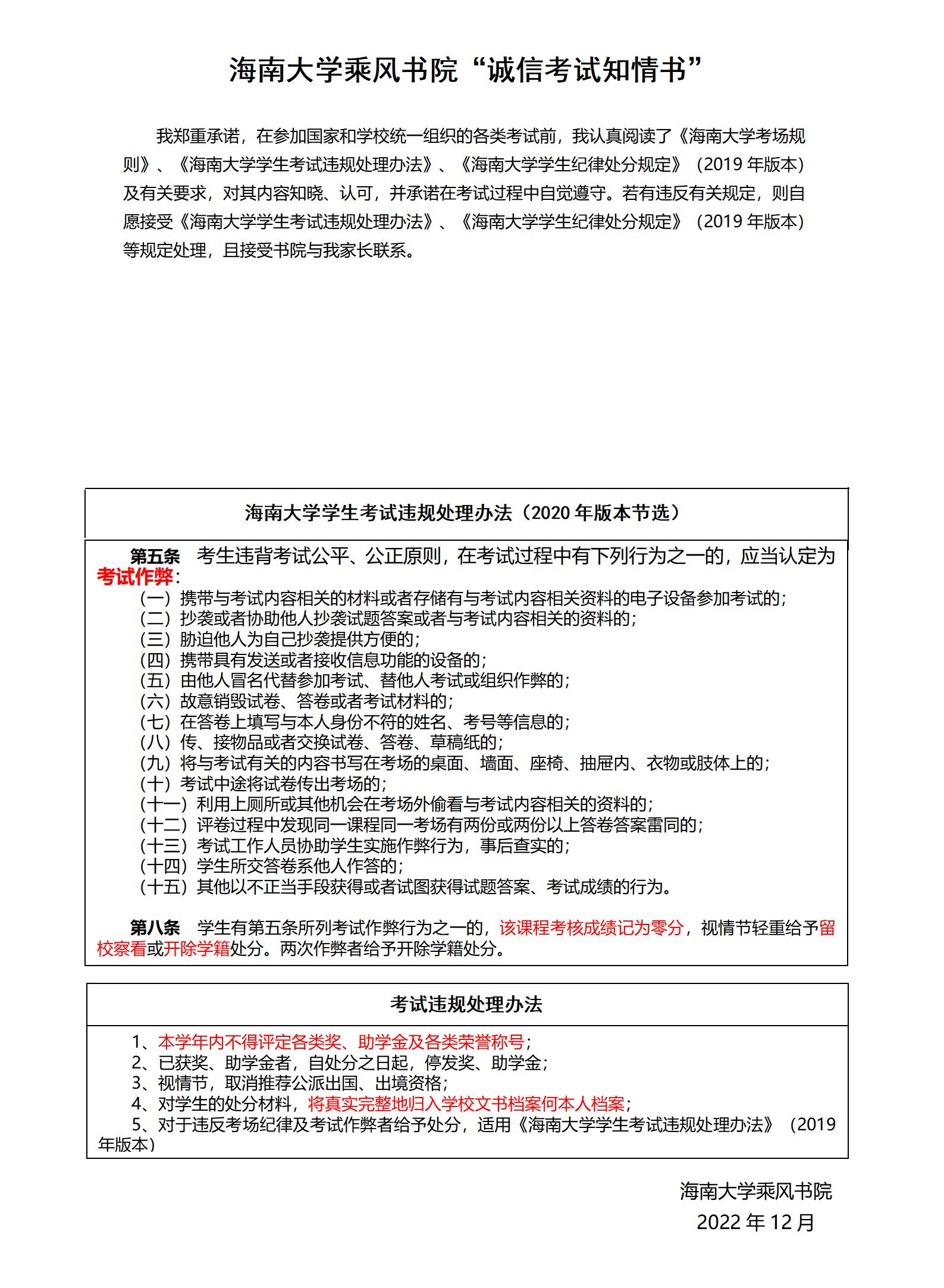
乘风书院考试知情书
日期:
2022.12.14
点击:
请下载附件使用
附件【
乘风书院考试知情书.docx
】已下载
次